广告投放,母婴加粉行业在朋友圈广告投放分享
一、投放前期准备1.推广目标推广行业:母婴。投放版位:朋友圈。全网推广热线:13138614206(加V:q
一、投放前期准备1.推广目标推广行业:母婴投放版位:朋友圈全网推广热线:13138614206(加V:qaq7981)素材样式:图文(6图/4图/3图/单图/卡片),视频(竖)推广链路:朋友圈-落地页-关注公众号-加企业微信-进群-机器人发优惠券链接-用户点击链接领券下单-返佣。
2. 人群画像拆解年龄:20-40性别:女性城市:不限人群策略:宝妈(以0-3岁婴幼儿用品为主)人群类目偏好:人群标签&关键词:母婴——宝宝用品/母婴用品省钱——省钱/薅羊毛/便宜/低价/折扣安全性——品牌折扣券(去各大电商平台下单)/淘宝/天猫/京东等同音字。
宝妈——90后宝妈/一胎宝妈/二胎宝妈0-3岁婴儿——0-3岁适用/家有0-3岁宝宝3. 考核KPI前端:关注成本<12关注转化率>10%后端:添加率>60%入群率>85%(基于添加量)历史投放数据表现:转化率越高,后端用户添加率越高,活跃度越高,产出越好。
4. 竞品素材分析参考①外层:母婴单品+超低标价。
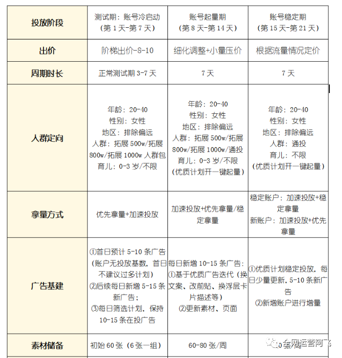
②页面:原生文章(类似文章阅读环境,拉进距离)+人群圈定(90后妈妈)+购物截图(真实性)+步骤引导(行动指令)5. 素材准备根据画像人群类目偏好,以及通过竞品素材类型产出各个样式低价外层素材6. 制定投放计划。
今天就先讲到这里,想要了解更多信息,欢迎咨询小编,如果你需要广告推广联系我司微信+服务热线:13138614206(欢迎你加入专业团队引流获客)


